Tweakers
Tweakers
Tweakers
Tweakers
Tweakers
Tweakers
Tweakers
Tweakers

Tools & Techniques
Year
2024 / 2025
Roles
UX Researcher
Interaction Designer
Frontend Developer
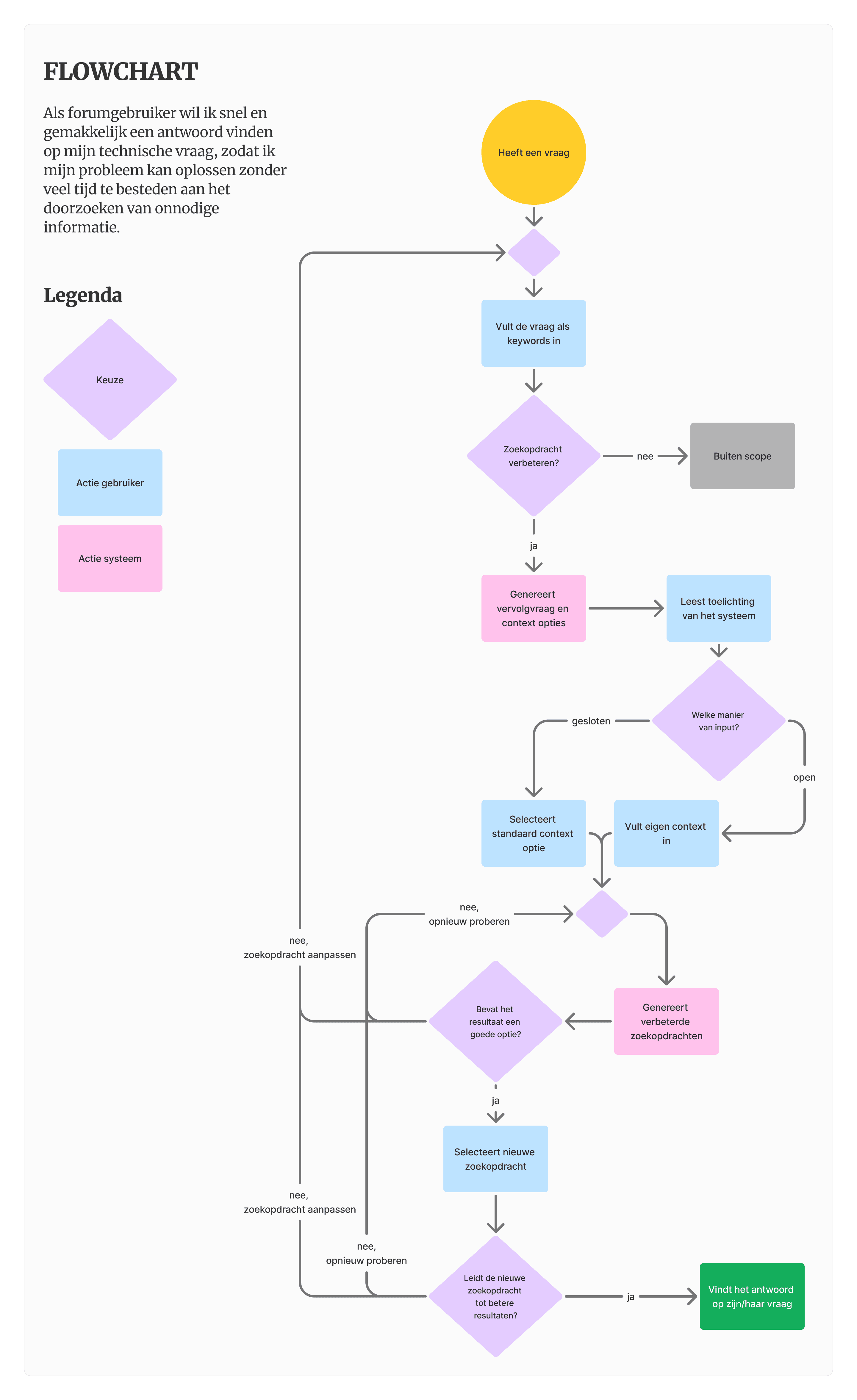
This project, part of my Master’s program, focused on designing a data-driven prototype to support forum users in formulating clearer search queries. By generating AI-powered suggestions, the system lowers the barrier for less experienced users to navigate technical discussions and access relevant knowledge.
The design followed an iterative process, combining usability tests, peer reviews, and value-oriented evaluations. Each iteration refined the concept based on user feedback and stakeholder input, ultimately resulting in a functional, working prototype. This prototype not only improves accessibility but also embodies key values such as transparency and efficiency.









